为什么先进封装会用到Cu-pillar Bump
封装,半导体封装,先进封装,封装技术,四川半导体封装设备有哪些,四川平行封焊机
功率模块是一种采用绝缘栅双极性晶体管 (IGBT) 或金属氧化物半导体场效应晶体管作为开关元件的高功率开关电路,广泛应用于电动汽车、可再生能源、光伏、风能和众多
早期的湿法刻蚀促进了清洁(Cleansing)或灰化(Ashing)工艺的发展。而在如今,使用等离子体(Plasma)的干法刻蚀(Dry Etching)方法已
钻石是电力电子产品的一种有前途的材料,因为它们具有很高的击穿电场,高导热性,及高电子和孔动性。然而,它们的物理硬度和对化学过程的容忍性阻碍了电气器件结构的制造。
芯片封装由2D向3D发展的过程中,衍生出多种不同的封装技术。其中,2.5D封装是一种先进的异构芯片封装,可以实现从成本、性能到可靠性的完美平衡。目前CoWoS封
Die Bound芯片键合,是在封装基板上安装芯片的工艺方法。本文详细介绍一下几种主要的芯片键合的方法和工艺。(四川半导体设备) 什么是芯片键合在半导体工艺中,
引言雪崩耐量是功率器件性能评估的关键指标,那么什么是雪崩耐量呢?即向半导体的接合部施加较大的反向衰减偏压时,电场衰减电流的流动会引起雪崩衰减,此时元件可吸收的能
摘要:大功率半导体模块的发展进化是电力电子系统升级和产业发展的最关键因素。文章根据功率模块的主要应用领域分类,综述了其产品和封装技术的最新进展,分析了新型模块产
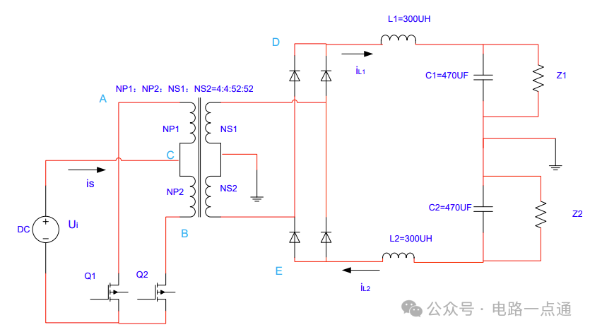
以往我们在建立DCDC或者PFC模型时都把bus电容所带的载按照R载看待,将满载所对应的R计算出来,作为电容后面挂的阻抗。这样有一个问题是,在设计控制器时,模型
我们今天使用的聚焦离子束(Focused ion beam,FIB)仪器的技术起源于外太空,更确切地说,是应用离子束推进航天器。在太空中,只有通过喷射物质(即所
028-86723768
企业微信