MOSFET是一种常见的电压型控制器件,具有开关速度快、高频性能、输入阻抗高、噪声小、驱动功率小、动态范围大、安全工作区域(SOA)宽等一系列的优点,因此被广泛的应用于开关电源、电机控制、电动工具等各行各业。栅极做为MOSFET本身较薄弱的环节,如果电路设计不当,容易造成器件甚至系统的失效,因此发这篇文章将栅极常见的电路整理出来供大家参考讨论,也欢迎大家提出自己的观点。(四川半导体设备)
MOSFET栅极电路常见的作用有以下几点:
1、去除电路耦合进去的噪音,提高系统的可靠性。
2、加速MOSFET的导通,降低导通损耗。
3、加速MOSFET的关断,降低关断损耗。
4、降低MOSFET DI/DT,保护MOSFET同时抑制EMI干扰。
5、保护栅极,防止异常高压条件下栅极击穿。
6、增加驱动能力,在较小的信号下,可以驱动MOSFET。
上面是我能想到的栅极电路的作用。欢迎大家将自己想到的也补充进来,下来我会将相应的电路也贴上来,供大家讨论。
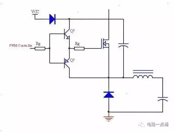
首先说一下电源IC直接驱动,下图是我们最常用的直接驱动方式,在这类方式中,我们由于驱动电路未做过多处理,因此我们进行PCB LAYOUT时要尽量进行优化。如缩短IC至MOSFET的栅极走线长度,增加走线宽度,尽量将Rg放置在离MOSFET栅极较进的位置,从而达到减少寄生电感,消除噪音的目的。(四川有哪些半导体微组装设备公司)
01直接驱动
首先说一下电源IC直接驱动,下图是我们最常用的直接驱动方式,在这类方式中,我们由于驱动电路未做过多处理,因此我们进行PCB LAYOUT时要尽量进行优化。如缩短IC至MOSFET的栅极走线长度,增加走线宽度,尽量将Rg放置在离MOSFET栅极较进的位置,从而达到减少寄生电感,消除噪音的目的。

当然,对于IC内部驱动能力不足的问题我们也可以采用下面的方法来解决。







更多的四川半导体微组装设备资讯请联系:18980821008(张生)19382102018(冯小姐)
四川省微电瑞芯科技有限公司http://www.wdrx-semi.com/
