近期,美国商务部工业和安全局(BIS)修订了新的《出口管理条例》(EAR),将136个中国相关实体添加到“实体清单”,除了新增个别晶圆制造(四川晶圆制造设备有哪些?)公司外,同时新增了国产半导体设备(四川半导体设备公司有哪些?)以及子公司,甚至还有对应的核心零部件和材料。
其中,BIS在管制清单中新增8种品类(ECCN 3B001),后续此类设备的采购均需要许可要求或推定拒绝,主要包括:
(1)用于封装含硅通孔(TSV)芯片(如 HBM 芯片)的刻蚀设备;
(2)用于在先进集成电路的金属线之间沉积低介电材料的设备;
(3)用于先进存储器集成电路中低电阻率金属(钼和钌)的沉积设备;
(4)用于先进 DRAM中绝缘体沉积的设备;
(5)部分用先进节点钨沉积的物理沉积设备;
(6)能够用于先进节点集成电路生产的纳米压印光刻设备(套刻精度小于 1.5nm);
(7)用于先进制程的高端单片清洗设备(如超临界清洗);
(8)控制用于改善EUV光刻整体图形的沉积或刻蚀设备等。
同时,7种商品从原 ECCN 3B001 移入新的 ECCN 3B993,不再需要许可要求或推定拒绝,原因是这些商品与制程节点无关,并已在非先进节点制造应用中得到广泛使用。
无疑,这将加大国产半导体设备(四川半导体设备供应商有哪些?)行业的发展压力,也会再次加速国产替代的步伐。
据中国电子专用设备工业协会数据,上半年,半导体设备(成都半导体设备供应商有哪些?)销售收入同比增长 39.8%,为 542.3 亿元。预计 2024 年国产半导体设备销售收入将增长 35%,超过 1100亿元;在大陆市场占有率增至 30%,比 2023 年增长5个百分点。
国内晶圆制造厂从2019年开始大量投标,薄膜沉积设备从本地化率不到5%,成长至今日的10%-30%区间,随着国内产品的逐步引入和验证,国内在薄膜沉积领域形成了差异化竞争,本期【半导体设备】主要聊聊薄膜沉积中的CVD设备。

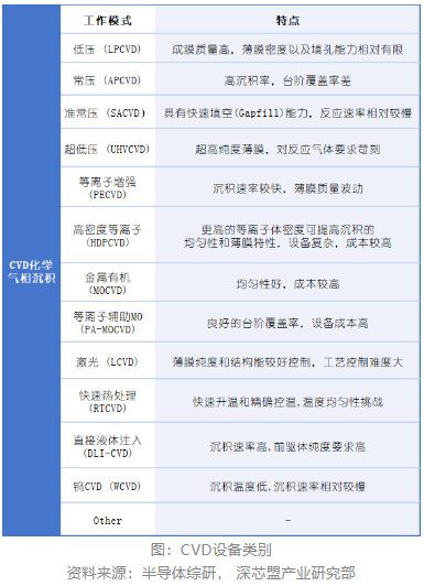
CVD设备分类及特点
化学气相沉积(CVD)是通过化学反应的方式,利用加热、等离子或光辐射等各种能源,在反应器内使气态或蒸汽状态的化学物质在气相或气固界面上经化学反应形成固态沉积物的技术,是一种通过气体混合的化学反应在基体表面沉积薄膜的工艺,可应用于绝缘薄膜、硬掩模层以及金属膜层的沉积。
CVD最常用于沉积绝缘介质薄膜,用于前段的栅氧化层、侧墙、阻挡层、PMD等领域和后段的IMD、Barc、阻挡层、钝化层等领域,另外CVD也可以制备金属薄膜(如W等)。传统CVD工艺中,沉积薄膜一般为氧化物、氮化物、碳化物等化合物或多晶硅,在特定领域的薄膜生长采用的外延技术广义上也算CVD的一种。
由于介质薄膜所用的沉积材料种类和材料配比方式众多,因此CVD设备细分品类如下:

每一代CVD工艺的进步主要由制程迭代带来的材料和薄膜变化推动,晶圆厂一般也会根据所需沉积的薄膜种类不同,对CVD设备厂商提出定制化要求。
全球TOP 3与国产头部企业布局
根据Maximize Market Research数据,预计2025年全球半导体薄膜沉积设备市场规模达到340亿美元,中国大陆市场达136亿美元,2021年-2025年CAGR分别为16%和25%。未来,逻辑芯片制程升级、存储芯片堆叠层数提升、新工艺的应用,使得薄膜沉积设备在产线中的占比及价值量逐步提升,全球薄膜沉积设备市场规模将保持稳定增长态势。
在薄膜沉积设备市场中,PECVD份额占比达33%,而其余占比较大的设备有PVD(19%)、ALD(11%)、管式CVD(12%)等。

从全球市场份额来看,薄膜沉积设备行业呈现垄断竞争的局面,行业基本由海外国际巨头垄断。根据Gartner历史统计数据,在CVD市场中,应用材料(AMAT)、泛林(Lam)和TEL三大厂商占据了全球约70%的市场份额。

国内拓荆科技、北方华创、中微公司、盛美上海、微导纳米等在CVD上的布局,主要体现在细分领域中进行差异化竞争。根据财报数据及产品占比情况,深芯盟挑选头部5家,分别为北方华创、中微公司、拓荆科技、盛美上海、微导纳米进行对比分析。深芯盟分析师团队根据招股说明书、公司财报及与这五家公司的沟通交流,对他们进行了粗略的定量和定性对比分析。

在具体布局上:
北方华创布局拓展 DCVD 和MCVD 两大系列产品,针对介质和金属化学气相沉积关键技术需求,攻克了进气系统均匀性控制、压力精确平衡、双频驱动的容性等离子体控制、多站位射频功率均分控制等多项技术难题,实现金属硅化物、金属栅极、钨塞沉积、高介电常数原子层沉积等工艺设备的全方位覆盖,关键技术指标均达到业界领先水平,赢得客户高度评价。北方华创已实现 30 余款 CVD 产品量产应用,为超过 50 家客户提供技术支持,累计出货超 1000 腔,在2024年的半年报中披露,已经成功研发出高密度等离子体化学气相沉积(HDPCVD);
中微公司首台 CVD 钨设备付运到关键存储客户端验证评估,已通过客户现场验证,满足金属互联钨制程各项性能指标,并获得客户重复量产订单;在 CVD W 设备基础上,进一步开发出新型号 HAR(高深宽比)W 钨设备及 ALD W 钨 设备,这两项设备均为高端存储器件的关键设备,目前已通过客户现场验证,满足存储器件中的高深宽比金属互联应用中各项性能指标;MOCVD 设备已经在蓝绿光 LED 生产线上占据绝对领先的市占率;其中 PRISMO UniMax 产品凭借其高产量、高波长均匀性、高良率等优点,受到下游客户的广泛认可,在Mini-LED显示外延片生产设备领域处于国际领先,在半年报中披露,新产品 LPCVD 设备实现首台销售;

拓荆科技形成了覆盖全系列 PECVD 薄膜材料的设备,主要包括 PECVD 产品和 UV Cure 产品,研制并推出了新型 PECVD 反应腔(pX 和 Supra-D),采用新型反应腔配置的LoKⅡ、ACHM、SiH4、TEOS 等薄膜工艺设备均已出货至客户端验证;实现 SA TEOS、SA ILD、 BPSG、SAF 薄膜工艺沉积的 SACVD 设备在国内集成电路制造产线的量产规模逐步提升;首台HDPCVD设备(沉积 USG 薄膜)通过客户验证,实现了产业化应用,并持续获得客户订单,HDPCVD 反应腔累计出货量达到 70 个,并持续扩大量产规模,半年报中披露,拓荆科技开发了一套智能化的软硬件系统(SmartMachine),通过收集设备的数据,并引入数据分析、统计、机器学习等方法,搭建智能化数据分析平台,可实现支持设备调试、系统优化、实时监控、故障修复等功能,提高设备装机调试效率、提升设备性能、降低维护成本,进一步提高产品竞争力。

盛美上海近年来推出多款拥有自主知识产权的新设备、新工艺。其中 Ultra PmaxTM 等离子体增强化学气相沉积(PECVD)设备,即将向中国的一家集成电路客户交付其首台 PECVD 设备,Ultra PmaxTM
PECVD 设备配置自主知识产权的腔体、气体分配装置和卡盘设计,能够提供更好的薄膜均匀性、更优化的薄膜应力和更少的颗粒特性;
微导纳米以ALD为核心正逐步拓展 CVD 等多种镀膜技术和产品,同时依托产业化应用中心平台探索先进薄膜沉积技术在其他新兴应用领域的发展机会。iTronix 系列 CVD 设备加速推广,在 2023 年 7 月首次出货至客户端进行产业化验证后,获得了半导体集成电路行业内重要客户的批量重复订单,并加速拓展开发客户需求的工艺设备。
CVD设备未来趋势
宏观上看,近年来,国际形势的变化使得半导体产业的自主可控变得尤为重要。国外对半导体设备和技术的出口限制,促使国内半导体企业加快国产替代的步伐。在政策支持和市场需求的双重驱动下,国内 CVD 厂商通过不断加大研发投入,在技术上取得了一系列突破,逐渐缩小了与国际先进水平的差距。
从微观上看,对于半导体制造(四川半导体制造设备有哪些?)而言,解决纳米级厚度薄膜均匀一致性、薄膜表面颗粒数量少、快速成膜、设备产能稳定高速等是薄膜沉积设备的关键难题,因此CVD设备的技术发展趋势主要有以下几点:一是提升薄膜厚度控制和表面均匀性,满足先进制程需求;二是改进CVD工艺,适应新材料如氮化镓、碳化硅等沉积需求;三是发展低温沉积技术,满足热敏感材料的制备需求。
四川省微电瑞芯科技有限公司是一家专业半导体微组装生产实验检测设备,集成供应商, 业务范围: 半导体生产及检测设备; 微组装工艺生产设备; 表面贴装技术设备; 实验室FA设备 、 电子工业清洗设备及清洗后废水处理设备。广泛应用于消费类电子、通信终端、工业控制、军工研究所等电子工业领域。
免责声明:文章归原作者所有,转载仅为分享和学习使用,不做任何商业用途!内容如有侵权,请联系本部删除!小编:19181980439
更多的四川半导体微组装设备资讯请联系:18980821008(张生)19382102018(冯小姐)
四川省微电瑞芯科技有限公司http://www.wdrx-semi.com/
